EU Regulation

Kai Neumann

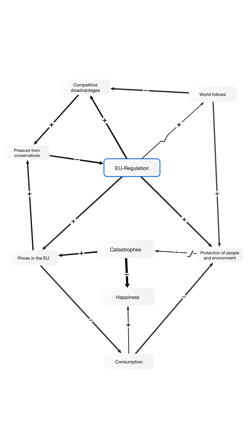
Model from perspective of factor EU-Regulation

PI

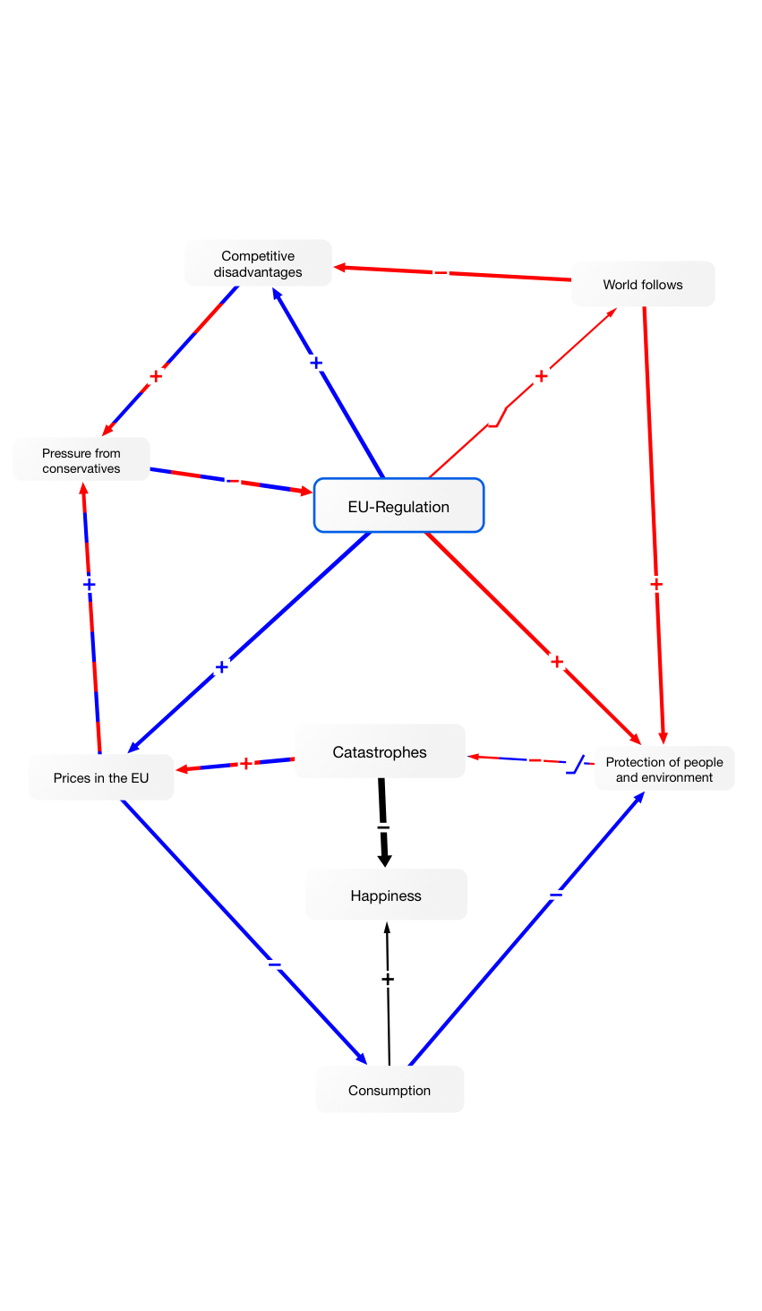
Model from perspective of factor EU-Regulation

PI

PI

PI